Ykhoaso's blog

Hội chứng động mạch vành cấp không ST chênh lên

Twitter card
Published on
/35 mins read/---

GIỚI THIỆU

Hội chứng động mạch vành cấp không có ST chênh lên bao gồm hai bệnh cảnh lâm sàng: NMCT không có ST chênh lên (NSTEMI) và đau thắt ngực không ổn định (ĐNKÔĐ). Về lâm sàng và điện tâm đồ không có sự khác biệt giữa hai bệnh cảnh này, sự phân biệt ở chỗ NMCT không có ST chênh lên là có sự tăng dấu ấn sinh học cơ tim trên các xét nghiệm còn ĐNKÔĐ thì không.

Việc điều trị hội chứng động mạch vành cấp không có ST chênh lên có sự khác biệt cơ bản so với NMCT cấp có ST chênh lên ở cách tiếp cận, các yếu tố thời gian và phương thức điều trị không có thuốc tiêu sợi huyết.

Hội chứng động mạch vành cấp là biến cố nặng của bệnh lý động mạch vành, là nguyên nhân hàng đầu gây tử vong tim mạch và các biến chứng nặng về sau. Trong đó, hội chứng động mạch vành không có ST chênh lên vẫn chiếm tỷ lệ hàng đầu trong các biến cố mạch vành cấp ở các nước đã phát triển và trên thế giới.

Hiện đã có nhiều tiến bộ trong chẩn đoán và điều trị hiệu quả hội chứng động mạch vành cấp. Tuy vậy, đây vẫn là một thể bệnh rất nặng và cần được quan tâm.

LÂM SÀNG

Đặc điểm lâm sàng của bệnh nhân HCMVC không có ST chênh lên

So với bệnh nhân NMCT cấp có ST chênh lên, bệnh nhân HCMVC không có ST chênh lên thường cao tuổi hơn, nhiều bệnh lý kèm theo như đái tháo đường, tăng huyết áp (THA), rối loạn lipid máu. Thêm vào đó, số bệnh nhân HCMVC không có ST chênh lên sau NMCT hoặc các thủ thuật can thiệp ĐMV cũng thường gặp hơn.

Triệu chứng điển hình

Đau ngực điển hình kiểu động mạch vành: Đau thắt (bóp) nghẹt sau xương ức, có thể lan lên vai trái, lên cằm, lên cả hai vai, cơn đau thường xuất hiện sau một gắng sức nhưng đau có thể xảy ra cả trong khi nghỉ, cơn đau thường kéo dài trên 20 phút.

Các bệnh cảnh lâm sàng thường gặp:

  • Cơn đau thắt ngực mới xuất hiện.
  • Đau thắt ngực tăng lên (trên cơ sở bệnh nhân đã có tiền sử đau thắt ngực ổn định).
  • Đau thắt ngực xảy ra sau các biến cố hoặc thủ thuật như: Sau NMCT, can thiệp ĐMV, phẫu thuật bắc cầu nối chủ vành, không rõ triệu chứng đau mà chỉ là cảm giác tức nặng khó thở (đau thầm lặng).

Khám lâm sàng

  • Khám lâm sàng ít có giá trị để chẩn đoán xác định bệnh HCMVC không có ST chênh lên, nhưng khám lâm sàng giúp chẩn đoán phân biệt cũng như đánh giá các yếu tố nguy cơ, biến chứng.
  • Khám lâm sàng giúp chẩn đoán phân biệt với các nguyên nhân đau ngực khác như: Tim (bệnh cơ tim phì đại, viêm màng ngoài tim, hẹp chủ khít, rối loạn nhịp tim, cơn THA, chấn thương tim), phổi (thuyên tắc động mạch phổi, viêm phổi màng phổi), phình-tách thành động mạch chủ, bệnh cơ xương khớp, bệnh dạ dày ruột,...
  • Phát hiện các triệu chứng của suy tim, tiếng T3, hẹp hở van tim.

CẬN LÂM SÀNG

Điện tâm đồ

  • Trong cơn đau có thể thấy sự biến đổi của đoạn ST: Thường gặp nhất là đoạn ST chênh xuống (nhất là kiểu dốc xuống), T âm nhọn, đảo chiều, ST có thể chênh lên thoáng qua. Nếu ST chênh lên bền vững hoặc mới có xuất hiện block nhánh trái thì ta cần phải nghĩ đến NMCT cấp có ST chênh lên.
  • Có tới trên 20% bệnh nhân không có thay đổi tức thời trên điện tâm đồ, do vậy nên làm điện tâm đồ nhiều lần.
  • Việc phân biệt ĐNKÔĐ với NMCT không có ST chênh lên chủ yếu là xem có sự thay đổi của các chất chỉ điểm sinh học cơ tim hay không.

Chỉ dấu sinh học cơ tim

  • Các chỉ dấu sinh học cơ tim thường được dùng để chẩn đoán, phân tầng nguy cơ và theo dõi là Troponin T hoặc I. Tốt nhất là các xét nghiệm siêu nhạy (như Troponin T hs[còn gọi là hs-cTn T] hoặc Troponin I hs)
  • Hiện nay, thường sử dụng phác đồ 0h và 1h ở những bệnh nhân ổn định về huyết động có nghi ngờ HCMVC không có ST chênh lên.
  • Khi cần thay thế phác đồ 0h/1h, khuyến cáo sử dụng phác đồ 0h/2h hoặc 0h/3h.
  • Lấy máu tại thời điểm nhập viện và sau 1h hoặc 2h hoặc 3h nếu xét nghiệm hs-cTn theo phác đồ 0h/1h hoặc 0h/2h hoặc 0h/3h có sẵn.
hs-cTn T theo hãng xét nghiệm và Phác đồ 0h/1hRất thấpThấpKhông ∆1hCao∆1h
hs-cTn T (Elecsys; Roche)<5<12<3≥52≥5
hs-cTn T (Architect; Abbott)<4<5<2≥64≥6
hs-cTn T (Centaur; Siemens)<3<6<3≥120≥12
hs-cTn T (Access; Beckman Coulter)<4<5<4≥50≥15
hs-cTn T (Clarity; Singulex)<1<2<1≥30≥6
hs-cTn T (Vitros; Clinical Diagnostics)<1<2<1≥40≥4
hs-cTn T (Pathfast; LSI Medience)<3<4<3≥90≥20
hs-cTn T (TriageTrue; Quidel)<4<5<3≥60≥8
hs-cTn T theo hãng xét nghiệm và Phác đồ 0h/2hRất thấpThấpKhông ∆2hCao∆2h
hs-cTn T (Elecsys; Roche)<5<14<4≥52≥10
hs-cTn I (Architect; Abbott)<4<6<2≥64≥15
hs-cTn I (Centaur; Siemens)<3<8<7≥120≥20
hs-cTn I (Access; Beckman Coulter)<4<5<5≥50≥20
hs-cTn I (Clarity; Singulex)<1TBDTBD≥30TBD
hs-cTn I (Vitros; Clinical Diagnostics)<1TBDTBD≥40TBD
hs-cTn I (Pathfast; LSI Medience)<3TBDTBD≥90TBD
hs-cTn I (TriageTrue; Quidel)<4TBDTBD≥60TBD

NOTE

LƯU Ý Các giới hạn này áp dụng không phân biệt tuổi tác và chức năng thận. TBD: sẽ được xác định.

  • Tiêu chuẩn loại trừ: rất thấp hoặc thấp + không ∆
  • Tiêu chuẩn chẩn đoán: cao hoặc ∆ Với ∆ là sự thay đổi theo phác đồ 1h hoặc 2h

Siêu âm tim

Siêu âm tim giúp đánh giá rối loạn vận động vùng (nếu có), đánh giá chức năng thất trái đặc biệt sau NMCT và các bệnh lý thực tổn van tim kèm theo hoặc giúp cho việc chẩn đoán phân biệt với các nguyên nhân gây đau ngực khác.

Các nghiệm pháp gắng sức (điện tâm đồ, siêu âm tim gắng sức)

  • Cần chú ý là khi đã có chẩn đoán chắc chắn là HCMVC không có ST chênh lên thì không có chỉ định làm các nghiệm pháp gắng sức do tính chất bất ổn của bệnh.
  • Các nghiệm pháp này chỉ đặt ra khi bệnh nhân ở nhóm nguy cơ thấp, lâm sàng không điển hình, không có thay đổi trên điện tâm đồ và đã điều trị ổn định sau 5 ngày.

Chụp cắt lớp vi tính động mạch vành

Khuyến cáo chụp cắt lớp vi tính động mạch vành thay thế cho chụp động mạch vành xâm lấn để loại trừ hội chứng mạch vành cấp khi nguy cơ bệnh mạch vành từ thấp đến trung bình và xét nghiệm troponin và/hoặc điện tâm đồ bình thường hoặc không kết luận được.

Chụp động mạch vành qua da qua da

Vì mục đích của chụp ĐMV qua da là để can thiệp ĐMV nếu có thể, do vậy, chụp động mạch vành trong HCMVC không có ST chênh lên được chỉ định ở nhóm bệnh nhân có nguy cơ rất cao, cao hoặc vừa. Thời gian chụp tùy mức độ phân tầng nguy cơ.

CHẨN ĐOÁN PHÂN BIỆT

Chẩn đoán phân biệt của HCMVC không có ST chênh lên chính là chẩn đoán các nguyên nhân đau ngực cấp khác:

  • Nhồi máu cơ tim cấp có ST chênh lên: Dựa trên điện tâm đồ và biến đổi men tim.
  • Tách thành động mạch chủ: Đau ngực lan sau lưng, kéo dài; chụp CLVT cho phép chẩn đoán xác định…
  • Thuyên tắc động mạch phổi: Có thể ho ra máu; nhịp tim nhanh, khó thở, điện tâm đồ có thể thấy hình ảnh S1Q3T3, D-Dimer tăng, chụp cắt lớp vi tính cho phép chẩn đoán xác định.
  • Tràn khí màng phổi cấp: Tam chứng Galliard
  • Viêm màng tim, tràn dịch màng tim: Đau rát bỏng, liên tục, thay đổi theo hô hấp; điện tâm đồ có thể thay đổi theo giai đoạn, ST chênh lên đồng hướng ở các chuyển đạo cả trước tim và ngoại vi; siêu âm tim cho phép chẩn đoán xác định.
  • Các nguyên nhân đau ngực do thành ngực: Viêm khớp ức sườn; thần kinh liên sườn.
  • Tràn dịch màng phổi, viêm phổi-màng phổi, u phổi
  • Bệnh lý dạ dày, tiêu hóa: Đặc biệt là hội chứng trào ngược dạ dày thực quản.

PHÂN TẦNG NGUY CƠ

Phân tầng nguy cơ trong HCMVC không có ST chênh lên là rất quan trọng vì giúp ích cho quyết định điều trị.

Các yếu tố để phân tầng nguy cơ

Các yếu tố lâm sàng:

  • Tuổi, tiền sử bệnh ĐMV, có rối loạn chức năng thất trái, đái tháo đường.
  • Đau ngực kéo dài, đau ngực tái phát hoặc đau ngực kèm khó thở.
  • Có hay không suy tim, tụt huyết áp.

Điện tâm đồ:

  • Có thay đổi đoạn ST
  • Có thay đổi sóng T.

Một số các chất chỉ điểm sinh học cơ tim:

  • Tăng nồng độ Troponin I hoặc T.

Thang điểm GRACE phân tầng nguy cơ

Có nhiều thang điểm đã được đề xuất như TIMI, Braunwald trong phân tầng nguy cơ. Tuy nhiên, thang điểm GRACE được khuyến cáo sử dụng rộng rãi trên lâm sàng. Thang điểm này dựa trên nghiên cứu Global Registry of Acute Coronary Events (GRACE), có giá trị tiên lượng bệnh lâu dài và có giá trị thực tiễn cao.

Các nhóm nguy cơ

Nhóm nguy cơ rất cao

Nghĩa là tỷ lệ tử vong và các biến cố tim mạch rất cao nếu không được xử trí kịp thời. Nhóm này có chỉ định về chiến lược can thiệp cấp cứu ngay lập tức (<2 giờ) từ khi xác định chẩn đoán kèm theo ít nhất 1 trong các yếu tố sau:

  • Huyết động không ổn định
  • Sốc tim
  • Đau ngực tái phát hoặc dai dẳng mặc dù đã điều trị nội khoa tối ưu
  • Rối loạn nhịp đe dọa tính mạng hoặc ngừng tim.
  • Biến chứng cơ học do NMCT.
  • Suy tim cấp do HCMVC không ST chênh lên
  • ST chênh xuống > 1 mm/ 6 chuyển đạo kèm theo ST chênh lên aVR và/ hoặc V1

Nhóm nguy cơ cao

Nên có chiến lược can thiệp sớm < 24 giờ khi có ít nhất 1 trong các yếu tố:

  • Chẩn đoán xác định NMCT không có ST chênh lên
  • Đoạn ST thay đổi liên tục/ bắt đầu thay đổi ở các chuyển đạo liền kề.
  • Phục hồi sau cấp cứu ngừng tuần hoàn ở bệnh nhân không có ST chênh hoặc sốc tim
  • Điểm GRACE > 140

Nhóm nguy cơ vừa

Nên có chiến lược can thiệp (có thể trì hoãn) < 72 giờ khi có ít nhất 1 trong các yếu tố:

  • Đái tháo đường hoặc suy thận
  • LVEF < 40% hoặc suy tim sung huyết
  • Đau ngực sớm sau nhồi máu hoặc tiền sử PCI/CABG
  • Điểm GRACE > 109 và < 140 hoặc triệu chứng tái phát/thiếu máu cơ tim trên thăm dò không xâm lấn

Nhóm nguy cơ thấp

Nhóm này có thể áp dụng chiến lược điều trị bảo tồn hoặc có thể xét can thiệp tùy theo điều kiện và kinh nghiệm của trung tâm.

  • Không có các dấu hiệu như của các nhóm nguy cơ trên.
  • Đau ngực: Có một cơn đau ngực ngắn khi nghỉ, khi gắng sức
  • Với những trường hợp điều trị bảo tồn, sau một thời gian khi bệnh nhân ổn định, nên đánh giá mức độ thiếu máu cơ tim của bệnh nhân (trên các thăm dò không xâm lấn như nghiệm pháp gắng sức điện tâm đồ, gắng sức hình ảnh, xạ đồ tưới máu cơ tim…) hoặc đánh giá mức độ hẹp ĐMV về mặt giải phẫu trên chụp MSCT để có hướng giải quyết tiếp (giống như một trường hợp bệnh ĐMV ổn định).

Đánh giá nguy cơ chảy máu

Yếu tố chính
Dự kiến dùng OACa dài hạn
CKD nặng hoặc giai đoạn cuối (eGFR < 30 mL/ phút)
Hemoglobin < 11 g / dL
Chảy máu tự phát cần nhập viện và/hoặc truyền máu trong 6 tháng qua hoặc bất kỳ lúc nào nếu là chảy máu tái phát
Giảm tiểu cầu cơ bảnb mức độ trung bình hoặc nặng (số lượng tiểu cầu < 100 x 109/L)
Thể trạng dễ xuất huyết
Xơ gan kèm tăng áp lực tĩnh mạch cửa
Bệnh ác tính hoạt độngc (ngoại trừ ung thư da không tế bào hắc tố) trong 12 tháng qua
Xuất huyết nội sọ trước đó (bất kỳ lúc nào)
Xuất huyết nội sọ do chấn thương trước đó trong vòng 12 tháng qua
Có dị dạng động mạch não
Đột quỵ thiếu máu nội trung bình hoặc nặngd trong vòng 6 tháng qua
Phẫu thuật lớn gần đây hoặc chấn thương lớn trong vòng 30 ngày trước can thiệp mạch vành qua da
Phẫu thuật lớn không thể trì hoãn đang dùng DAPT
Yếu tố phụ
CKD trung bình (eGFR 30-59 mL/phút)
Hemoglobin 11-12,9 g/dL ở nam hoặc 11-11,9 g/dL ở nữ
Chảy máu tự phát cần nhập viện và/hoặc truyền máu trong vòng 12 tháng qua không đáp ứng tiêu chí chính
Sử dụng mạn tính thuốc kháng viêm không steroid hoặc steroid đường uống
Đột quỵ do thiếu máu não bất kỳ lúc nào không đáp ứng tiêu chí chính

NOTE

  • OAC = thuốc chống đông đường uống
  • CKD = bệnh thận mạn tính
  • eGFR = Mức lọc cầu thận ước tính
  • DAPT = liệu pháp kháng kết tập tiểu cầu kép

Ghi chú cụ thể:

  • a - Không bao gồm liều bảo vệ mạch máu.
  • b - Giảm tiểu cầu cơ bản được định nghĩa là giảm tiểu cầu trước khi can thiệp mạch vành qua da.
  • c - Bệnh ác tính hoạt động được định nghĩa là chẩn đoán trong vòng 12 tháng và/hoặc yêu cầu điều trị liên tục (bao gồm phẫu thuật, hóa trị hoặc xạ trị).
  • d - Điểm của Viện Y tế Quốc gia về Đột quỵ (NIHSS) > 5.

Đánh giá nguy cơ huyết khối tắc mạch

Nguy cơ huyết khối cao (nhóm IIa)
(Bệnh động mạch vành phức tạp và có ít nhất 1 tiêu chí)
Nguy cơ huyết khối vừa (nhóm IIb)
(Bệnh động mạch vành không phức tạp và có ít nhất 1 tiêu chí)
Yếu tố tăng nguy cơ
Đái tháo đường cần dùng thuốcĐái tháo đường cần dùng thuốc
Tiền sử tái phát NMCTTiền sử tái phát NMCT
Có bất kỳ bệnh động mạch tổn thương đa thânBệnh đa động mạch (bệnh động mạch vành + bệnh động mạch ngoại vi)
Bệnh đa động mạch (bệnh động mạch vành + bệnh động mạch ngoại vi)CKD với eGFR 15 - 59 mL/phút/1,73 m2
Bệnh động mạch vành sớm (trước 45 tuổi) hoặc tăng nhanh (tổn thương mới trong khoảng thời gian 2 năm)
Bệnh viêm toàn thân đồng thời (như virus suy giảm miễn dịch ở người, lupus ban đỏ hệ thống, viêm khớp mạn tính)
CKD với eGFR 15 - 59 mL/phút/1,73 m2
Yếu tố kỹ thuật
Ít nhất 3 stent được đặt
Ít nhất 3 tổn thương được điều trị
Tổng chiều dài stent > 60 mm
Tiền sử bệnh tái thông mạch máu phức tạp (đặt stent động mạch vành trái, phân nhánh với ≥ 2 stent được cấy, tắc toàn bộ mạn tính (CTO), đặt stent mạch cuối)
Tiền sử huyết khối trong stent khi điều trị kháng tiểu cầu

NOTE

PHÂN LOẠI NGUY CƠ HUYẾT KHỐI Phù hợp với các khuyến cáo hướng dẫn, bệnh nhân động mạch vành được phân chia thành hai nhóm nguy cơ khác nhau (nguy cơ huyết khối hoặc thiếu máu tăng cao so với tăng vừa). Việc phân tầng bệnh nhân theo hướng phức tạp và không phức tạp dựa trên đánh giá lâm sàng của từng cá nhân với kiến thức về tiền sử tim mạch và/hoặc giải phẫu mạch vành của bệnh nhân.

Việc lựa chọn và thành phần các yếu tố làm tăng nguy cơ dựa trên bằng chứng tổng hợp của các thử nghiệm lâm sàng về điều trị chống huyết khối kéo dài ở bệnh nhân động mạch vành trên dữ liệu từ các cơ quan đăng ký liên quan.

  • CKD = bệnh thận mạn tính
  • eGFR = tốc độ lọc cầu thận ước tính
  • MI = nhồi máu cơ tim.

TIẾP CẬN ĐIỀU TRỊ

Chiến lược tiếp cận

  • Đánh giá và nhanh chóng phân tầng nguy cơ
  • Xác định chiến lược và thời điểm điều trị can thiệp hay điều trị bảo tồn.
  • Chỉ định các biện pháp ban đầu và các thuốc cơ bản: Giảm đau, thở oxy nếu cần, chống ngưng kết tiểu cầu kép, chống đông và các biện pháp điều trị nội khoa tối ưu khác.
  • Điều trị trong thời gian nằm viện.
  • Điều trị lâu dài sau khi xuất viện.

Các bước tiến hành

Trước khi nhập viện

Nếu bệnh nhân đau ngực nghi ngờ hội chứng động mạch vành cấp thì cần liên lạc ngay với trạm vận chuyển cấp cứu (115). Nếu không có điều kiện, cần có người nhà vận chuyển bệnh nhân. Không khuyến cáo bệnh nhân tự động lái (đi) xe đến bệnh viện. Khi nhân viên cấp cứu đến nhà:

  • Có thể cho dùng aspirin liều từ 150-325 mg nếu không có chống chỉ định.
  • Có thể cho dùng nitroglycerin ngậm dưới lưỡi nếu bệnh nhân có đau ngực.
  • Để bệnh nhân nằm nghỉ, tránh vận động nhiều
  • Cần chuyển ngay đến bệnh viện nếu bệnh nhân có cơn đau ngực kéo dài trên 20 phút, huyết động không ổn định, có cơn ngất...

Đánh giá bệnh nhân và phân tầng nguy cơ sớm ngay khi nhập viện

  • Đánh giá mức độ đau ngực.
  • Đánh giá tổng thể các triệu chứng cơ năng và khám thực thể toàn diện.
  • Nhận định các biến chứng (nếu có): Rối loạn nhịp, phù phổi cấp, sốc tim… để có thái độ cấp cứu kịp thời.
  • Tiến hành một số thăm dò xét nghiệm ngay:
    • Điện tâm đồ cấp, có thể làm nhắc lại.
    • Xét nghiệm các dấu ấn sinh học cơ tim: Tốt nhất là troponin T hoặc I siêu nhạy theo các phác đồ loại trừ 0 giờ và/hoặc 1 giờ.
    • Các xét nghiệm cơ bản về sinh hóa và huyết học khác.
    • Siêu âm tim cấp (nếu có thể)…

Tiến hành phân tầng nguy cơ bệnh nhân để có chiến lược điều trị phù hợp

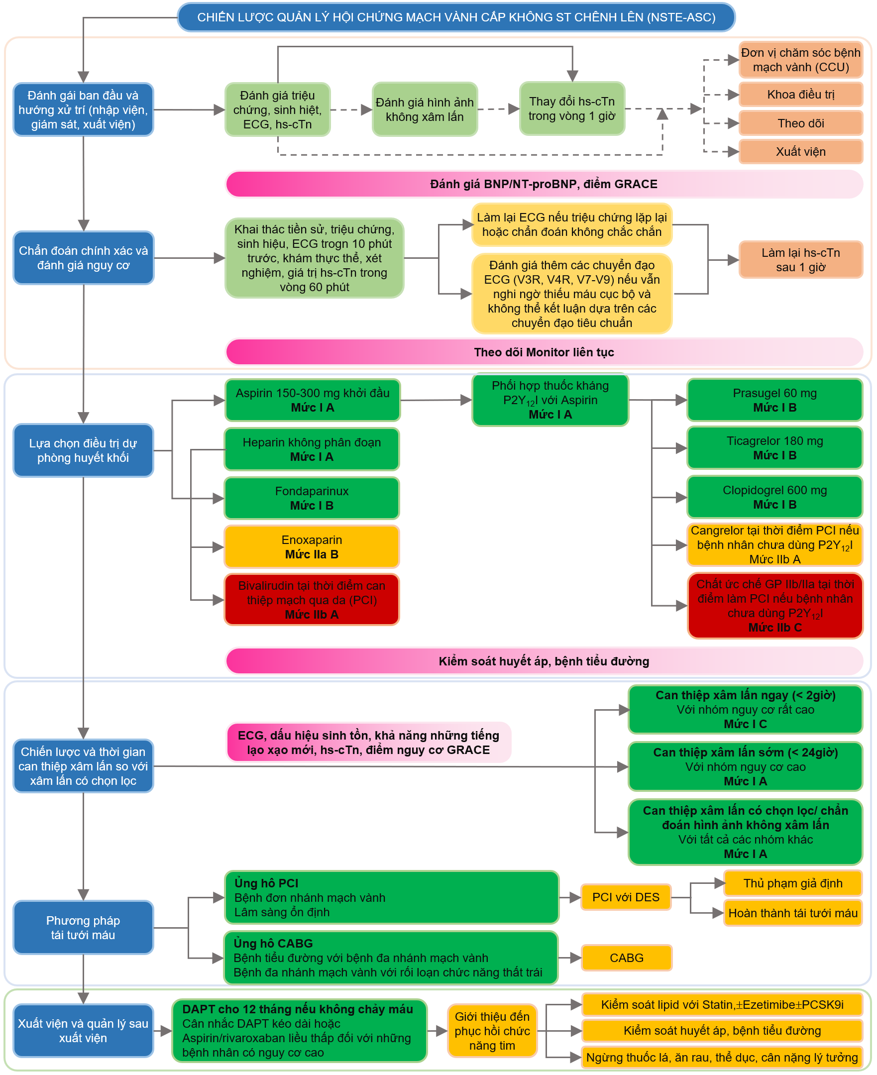
Chiến lược quản lý hội chứng vành cấp không ST chênh lên
Chiến lược quản lý hội chứng vành cấp không ST chênh lên

ĐIỀU TRỊ CỤ THỂ TẠI BỆNH VIỆN

  • Xác định chiến lược điều trị: Điều trị can thiệp động mạch vành (PCI-Nong ĐMV hoặc đặt stent) ngay hay điều trị bảo tồn.
  • Quyết định điều trị dựa trên phân tầng nguy cơ (đã đề cập đến ở trên). Sau đó, tùy tình huống bệnh nhân tiếp cận với hệ thống y tế như thế nào (trung tâm có PCI hoặc không có PCI) để đưa đến quyết định vận chuyển bệnh nhân tới trung tâm có khả năng can thiệp ĐMV hay không.

SỬ DỤNG CÁC THUỐC

Sử dụng các thuốc kháng kết tập tiểu cầu

Đối với tất cả bệnh nhân được chẩn đoán là HCMVC không có ST chênh lên: Cần dùng phối hợp hai loại: Aspirin và một trong các thuốc ức chế thụ thể P2Y12 (chiến lược sử dụng kháng kết tập tiểu cầu kép hay DAPT).

Aspirin

  • Liều nạp 150 - 300 mg dạng hấp thu nhanh, sau đó duy trì 75 - 100 mg/24h.

Các thuốc kháng kết tập tiểu cầu thuộc nhóm ức chế thụ thể P2Y12 của tiểu cầu

  • Ticagrelor không phụ thuộc vào thuốc nào thuộc nhóm này đã được sử dụng trước đó, với liều nạp 180 mg sau đó dùng liều 90 mg x 2 lần trong ngày.
  • Prasugrel với những bệnh nhân chưa sử dụng các thuốc ức chế P2Y12 và đang chuẩn bị làm can thiệp ĐMV qua da (60 mg liều nạp, 10 mg hàng ngày). Ở những bệnh nhân từ 75 tuổi, prasugrel nên được dùng thận trọng, nếu sự điều trị là cần thiết nên dùng liều 5mg, 1 lần mỗi ngày. Không cần chỉnh liều ở bệnh nhân suy thận mạn. Tiền sử có đột quỵ và chống chỉ định với thuốc này. Prasugrel nên được xem xét ưu tiên hơn ticagrelor đối với bệnh nhân HCMVC không ST chênh lên sẽ tiến hành can thiệp động mạch vành.
  • Clopidogrel (600 mg liều nạp, duy trì 75 mg/24h) chỉ khi không có prasugrel hoặc ticagrelor hoặc có chống chỉ định với hai loại này.
  • Không khuyến cáo sử dụng các thuốc kháng kết tập tiểu cầu P2Y12 lặp lại để điều trị trước khi can thiệp trên bệnh nhân chưa nắm rõ về giải phẫu động mạch vành và có chuẩn bị cho can thiệp xâm lấn sớm.
  • Ở những bệnh nhân không thể can thiệp xâm lấn sớm, điều trị trước can thiệp với các thuốc kháng kết tập tiểu cầu P2Y12 có thể được cân nhắc dựa trên nguy cơ chảy máu.
  • Xuống thang trong điều trị bằng các thuốc ức chế thụ thể P2Y12 (vd chuyển từ prasugrel hoặc ticagrelor sang clopidogrel) có thể được cân nhắc thay cho DAPT, đặc biệt trên bệnh nhân ACS không thích hợp để ức chế tiểu cầu mạnh. Có thể xuống thang mà không cần dựa trên đánh giá lâm sàng, xét nghiệm chức năng tiểu cầu, hoặc định dạng gen CYP2C19 tuỳ thuộc vào nguy cơ của bệnh nhân và sự sẵn có của các xét nghiệm trên.

Các thuốc chống đông

Vì cơ chế hình thành cục máu đông, nên việc dùng các thuốc chống đông trong HCMVC không có ST chênh lên cũng là bắt buộc. Các thuốc chống đông có thể lựa chọn là: Heparin không phân đoạn; heparin trọng lượng phân tử thấp (LMWH), thuốc ức chế trực tiếp thrombin (bivalirudin); thuốc ức chế chọn lọc yếu tố Xa (fondaparinux). Lựa chọn được một trong các thuốc sau:

  • Enoxaparin (Heparin trọng lượng phân tử thấp) nên được ưu tiên lựa chọn, tiêm dưới da trong thời gian nằm viện cho đến khi PCI được tiến hành. Liều thường dùng là 1 mg/kg tiêm dưới da mỗi 12 giờ, mỗi 24 giờ ở bệnh nhân có suy thận với MLCT < 30 mL/min.
  • Bivalirudin (thuốc ức chế trực tiếp thrombin) được cho đến khi tiến hành chụp mạch chẩn đoán hoặc PCI ở những bệnh nhân chỉ được điều trị can thiệp sớm. Liều nạp 0,75 mg/kg, sau đó truyền 1,75 mg/kg/h.
  • Fondaparinux (thuốc ức chế chọn lọc yếu tố Xa): Tiêm dưới da trong thời gian nằm viện cho đến khi tiến hành PCI. Liều: 2,5 mg/24h. Chú ý khi can thiệp ĐMV cần cho heparin đầy đủ tránh huyết khối ống thông.
  • Heparin UFH không phân đoạn tiêm tĩnh mạch trong 48 giờ hoặc cho đến khi tiến hành PCI. Liều nạp đầu 60 UI/ kg (tối đa 4000 UI) với liều truyền đầu tiên 12 UI/kg/h (tối đa 1000 UI).
  • Tuyệt đối không chỉ định thuốc tiêu sợi huyết (tiêu huyết khối) với bệnh nhân có HCMVC không có ST chênh lên.

Các thuốc ức chế thụ thể Glycoprotein IIb/IIIa của tiểu cầu:

  • Hiện nay, chỉ định các thuốc này đã thu hẹp lại. Nên xem xét sử dụng thuốc ức chế GP IIb/IIIa như biện pháp cứu trợ trong các trường hợp không có dòng chảy ĐMV hoặc biến chứng do huyết khối.

Các loại thuốc và liều: Có 2 loại loại hiện nay đang được dùng phổ biến:

  • Eptifibatide (Integrilin): Liều dùng tấn công 180 μg/kg tiêm tĩnh mạch sau đó truyền tĩnh mạch 1,3 - 2,0 μg/kg/min trong 12 giờ tiếp theo.
  • Tirofiban (Aggrastat): Liều dùng tấn công 25 μg/kg/min truyền TM trong 3 phút, sau đó truyền TM 0,15 μg/kg/min tối đa đến 18 giờ.

Các biện pháp, thuốc điều trị nội khoa khác kèm theo

  1. Thở oxy: khi độ bão hòa oxy < 90%, suy hô hấp.
  2. Nitroglycerin: Sử dụng Nitroglycerin dưới lưỡi mỗi 5 phút x 3 lần cho đau ngực liên tục do thiếu máu cơ tim và sau đó nên dùng Nitroglycerin đườn tĩnh mạch nếu bệnh nhân có biểu hiện thiếu máu cơ tim kéo dài, tăng huyết áp, suy tim. Lưu ý: Nitrates bị chống chỉ định khi bệnh nhân đã được dùng thuốc ức chế phosphodiesterase gần đây.
  3. Morphine: Morphine Sulfate tiêm tĩnh mạch có thể hợp lý cho những cơn đau ngực liên tục do thiếu máu cơ tim cục bộ dù đã dùng thuốc chống thiếu máu cơ tim cục bộ ở liều cao nhất có thể dung nạp được.
  4. Không nên sử dụng các thuốc giảm đau loại NSAID.
  5. Thuốc chẹn beta giao cảm (BB)
    • Nên sử dụng thuốc chẹn beta giao cảm đường uống trong vòng 24 giờ nếu không có tình trạng suy tim cấp, cung lượng thấp; nguy cơ bị sốc tim hoặc các chống chỉ định khác.
    • Các thuốc được khuyến cáo sử dụng là metoprolol, carvedilol hoặc bisoprolol dạng giải phóng chậm và nên duy trì liên tục ở những bệnh nhân vừa có HCMVC không có ST chênh lên, vừa có suy tim ổn định và giảm chức năng tâm thu.
    • Nếu trong giai đoạn cấp không sử dụng được thì nên đánh giá lại khi bệnh nhân ổn định để bắt đầu sử dụng lại sớm.
  6. Các thuốc chẹn kênh canxi (CCB)
    • Điều trị khởi đầu bằng chẹn kênh canxi nhóm nondihydropyridine với trường hợp: Thiếu máu cơ tim tái phát và chống chỉ định với thuốc chẹn beta giao cảm; ở những bệnh nhân không có rối loạn chức năng thất trái, không có tăng nguy cơ bị sốc tim; PR > 0,24 giây hoặc block nhĩ thất độ 2 - 3 không có máy tạo nhịp.
    • Chẹn kênh canxi loại tác động kéo dài được khuyến cáo ưu tiên ở nhóm có co thắt ĐMV.
    • Không sử dụng nifedipine loại tác dụng nhanh.
  7. Thuốc ức chế hệ renin – angiotensin – aldosteron
    • Thuốc ức chế men chuyển (ƯCMC) nên được bắt đầu sử dụng và kéo dài vô hạn ở tất cả các bệnh nhân có phân suất tống máu thất trái < 40% và những bệnh nhân có THA, đái tháo đường hoặc bệnh thận mạn ổn định, trừ khi có chống chỉ định.
    • Thuốc ức chế thụ thể (ƯCTT) được khuyến cáo sử dụng ở những bệnh nhân suy tim hoặc nhồi máu cơ tim với phân số tống máu thất trái < 40%, không dung nạp được thuốc ƯCMC.
    • Thuốc kháng Aldosterone khuyến cáo ở những bệnh nhân: (1) Sau NMCT và không có rối loạn chức năng thận đáng kể (creatinine > 220 mmol/L ở nam hoặc > 170 mmol/L ở nữ) hoặc tăng kali máu (kali > 5,0 mmol/L; (2) Đang sử dụng thuốc ức chế men chuyển và chẹn beta giao cảm liều điều trị và có phân số tống máu thất trái EF≤ 40%, đái tháo đường, hoặc suy tim.
  8. Vấn đề điều trị rối loạn lipid máu: Xét nghiệm lipid máu lúc đói, tốt nhất là trong vòng 24 giờ. Bắt đầu hoặc tiếp tục sử dụng liệu pháp điều trị Statin tích cực cường độ cao ở những bệnh nhân không có chống chỉ định bất kể nồng độ LDL-C trước đó như thế nào. Statin cường độ cao nên sử dụng là Atorvastatin (40 - 80 mg) hoặc Rosuvastatin (20 - 40 mg).

CHIẾN LƯỢC TÁI THÔNG ĐỘNG MẠCH VÀNH

Khuyến cáo sử dụng mạch quay làm đường vào để chụp động mạch vành và tái tưới máu, nếu cần. Thời gian chụp động mạch (tính từ khi vừa đến viện) có thể được phân loại dựa trên nguy cơ của từng bệnh nhân.

Chiến lược tái thông động mạch vành
Chiến lược tái thông động mạch vành

LỰA CHỌN BIỆN PHÁP TÁI TƯỚI MÁU (CAN THIỆP-PCI HOẶC PHẪU THUẬT BẮC CẦU NỐI-CABG)

  • Nói chung, trong trường hợp có chỉ định tiếp cận xâm lấn, bệnh nhân HCMVC không ST chênh lên cần được ưu tiên chụp ĐMV qua da và can thiệp nếu có thể.
  • Với bệnh nhân huyết động không ổn định: Cần có sự hỗ trợ tuần hoàn bằng thuốc và các thiết bị cơ học (nếu cần), lựa chọn can thiệp vị trí tổn thương ĐMV thủ phạm nếu đặc điểm tổn thương giải phẫu và kỹ thuật cho phép (kể cả tổn thương thân chung ĐMV).
  • Với bệnh nhân lâm sàng ổn định: Lựa chọn PCI hoặc CABG dựa trên tình trạng lâm sàng cụ thể của bệnh nhân, đặc điểm tổn thương động mạch vành, khả năng chuyên môn của cơ sở và sự lựa chọn của người bệnh. Vì không nhiều bằng chứng thử nghiệm lâm sàng, do vậy, khuyến cáo cho PCI hoặc CABG trong HCMVC không có ST chênh lên trong trường hợp này gần tương tự như đối với bệnh mạch vành mạn.
    • Ưu tiên PCI: Ở những bệnh nhân bệnh mạch vành đơn nhánh, với các tổn thương không phức tạp, nhiều nhánh hoặc thân chung ĐMV trái: cần tính toán điểm SYNTAX, SYNTAX II, khả năng kỹ thuật và thực tế lâm sàng để quyết định phù hợp. Với SYNTAX thấp (dưới 23) nên ưu tiên can thiệp; SYNTAX từ 23 đến 32 có thể cân nhắc lựa chọn (tham khảo http://www.syntaxscore.com/)
    • Ưu tiên CABG: Khi tổn thương phức tạp (vôi hóa, xoắn vặn, chỗ chia nhánh, tắc mạn tính…) SYNTAX > 32 điểm đặc biệt ở bệnh nhân đái tháo đường và chức năng thất trái giảm; tổn thương thân chung mà hình thái giải phẫu không phù hợp can thiệp; hoặc khi can thiệp thất bại hoặc có biến chứng.
    • Có thể tính đến phương pháp hybrid: Điều trị tổn thương thủ phạm với PCI trong giai đoạn cấp, sau đó là CABG có kế hoạch khi có bằng chứng về thiếu máu cục bộ và/hoặc phân suất dự trữ lưu lượng vành của các tổn thương không phải là thủ phạm, có thể có lợi ở một số bệnh nhân nhất định.
  • Ở những bệnh nhân đang sử dụng chống ngưng tập tiểu cầu đơn trị (Aspirin) mà cần PCI, khuyến cáo bổ sung thuốc ức chế P2Y12 (Prasugrel hoặc Ticagrelor được ưu tiên hơn Clopidogrel).
  • Lựa chọn thuốc chống đông cần dựa trên cả nguy cơ thiếu máu cục bộ và chảy máu và không nên chuyển đổi (bắt chéo) trong PCI. Ở những bệnh nhân được điều trị bằng fondaparinux, phải thêm UFH trước PCI. Trường hợp chưa dùng thuốc chống đông máu, xem xét sử dụng bivalirudin.
  • Nếu có kế hoạch CABG và đang điều trị thuốc ức chế P2Y12, nên dừng thuốc này và hoãn lại phẫu thuật nếu tình trạng lâm sàng và tổn thương mạch vành cho phép.
  • Nếu chụp động mạch vành cho thấy không thể tái tưới máu do tổn thương lan tỏa và/hoặc dòng chảy đoạn xa kém, nên điều trị nội khoa tích cực với mục tiêu giảm đau ngực.

ĐIỀU TRỊ LÂU DÀI LÚC RA VIỆN VÀ SAU KHI RA VIỆN

  • Sau HCMVC là giai đoạn ổn định tương đối và bệnh nhân bước sang giai đoạn hội chứng ĐMV mạn tính chứ không phải là khỏi bệnh. Diễn biến và tiên lượng bệnh phụ thuộc nhiều vào quản lý, tuân thủ điều trị, thay đổi lối sống.
  • Bệnh nhân cần được giáo dục sức khỏe để nhận thức được bệnh động mạch vành là bệnh mạn tính, bệnh nhân phải chung sống suốt đời, cũng như các triệu chứng bệnh, các yếu tố nguy cơ và tầm quan trọng của việc tuân thủ điều trị.
  • Sau khi ra viện, phải dùng thuốc liên tục suốt đời. Cần đi khám lại định kỳ để cân nhắc bổ sung hoặc điều chỉnh liều lượng các thuốc đang sử dụng.
  • Thay đổi lối sống đóng vai trò quan trọng bao gồm chế độ ăn uống tập luyện hợp lý, bỏ thuốc lá, hạn chế rượu bia…
  • Điều chỉnh tốt các yếu tố nguy cơ như tăng huyết áp, đái tháo đường, rối loạn lipid máu… (nếu có).

Kháng kết tập tiểu cầu

Sử dụng kháng kết tập tiểu cầu kép (DAPT) và kháng kết tập tiểu cầu đơn tiếp theo, theo chiến lược dựa trên đánh giá nguy cơ chảy máu và đông máu của người bệnh:

  • Với bệnh nhân có tiền sử chảy máu (tiêu hóa, đột quỵ xuất huyết não…), hoặc trong thời gian dùng DAPT có chảy máu; kèm theo thiếu máu, người già yếu, gầy gò, hoặc đánh giá thang điểm PRECISE-DAPT >25 (tham khảo trang www.precisedaptscore.com)… thì nên rút ngắn thời gian dùng kháng kết tập tiểu cầu kép (DAPT) trong 6 tháng thậm chí 3 tháng sau đó chỉ dùng một loại kháng kết tập tiểu cầu đơn (aspirin).
  • Với bệnh nhân nguy cơ chảy máu thấp (không có các yếu tố trên) và nguy cơ tắc mạch cao nhất là bệnh nhân có tổn thương ĐMV phức tạp, được đặt stent thân chung ĐMV trái, đặt nhiều stent hoặc có tiền sử huyết khối trong stent… thì nên dùng DAPT kéo dài, có thể trên 12 tháng và lâu hơn nữa nếu có thể.
  • Có thể cân nhắc chiến lược chuyển đổi: "lên thang" hoặc "xuống thang".

Các điều trị khác

  • Statin cường độ cao, lâu dài (suốt đời), theo dõi chức năng gan và các tác dụng phụ khác.
  • Điều trị giảm đau thắt ngực: Nitrate; chẹn beta giao cảm; chẹn kênh canxi tiếp theo điều trị đã sử dụng trong viện như phần trên và như trong khuyến cáo với hội chứng ĐMV ổn định.
  • Dùng chẹn beta giao cảm kéo dài để cải thiện tiên lượng khi bệnh nhân có EF giảm.
  • Tiếp tục dùng các thuốc ức chế hệ renin angiotensin aldosteron theo chỉ định: Có EF giảm; đái tháo đường…

TÀI LIỆU THAM KHẢO

  1. Thực hành chẩn đoán và điều trị bệnh động mạch vành. Số: 5332/QĐ-BYT ngày tháng năm 2020. Bộ Y Tế
  2. Quản lý hội chứng mạch vành cấp không ST chênh lên ESC2020
  3. 2020 Acute Coronary Syndromes (ACS) in Patients Presenting without Persistent ST-Segment Elevation